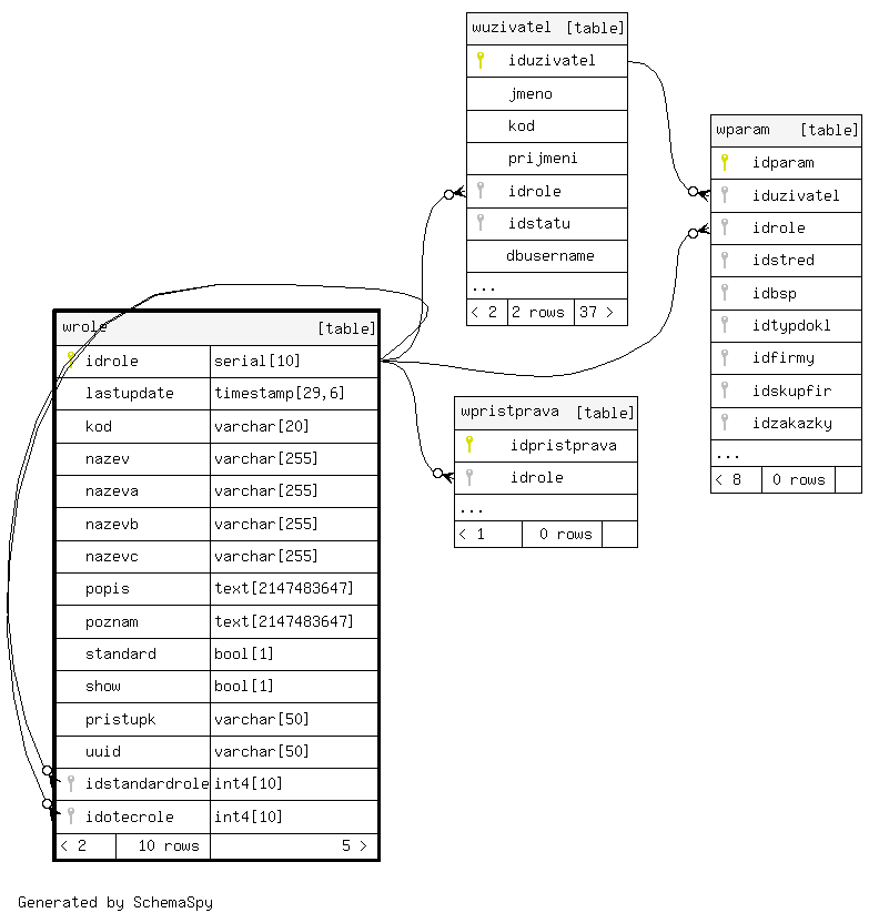
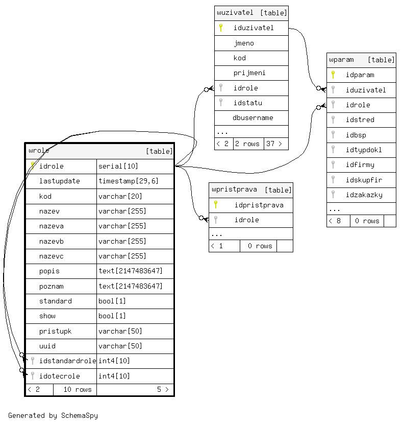
| idrole |
serial |
10 |
|
√ |
nextval('seq_wrole'::regclass) |
|
wparam.idrole
|
wparam_idrole R
|
|
wpristprava.idrole
|
wpristprava_idrole_fk R
|
|
wrole.idotecrole
|
wrole_idotecrole_fk R
|
|
wrole.idstandardrole
|
wrole_idstandardrole_fk R
|
|
wuzivatel.idrole
|
wuzivatel_idrole_fk R
|
|
|
|
| lastupdate |
timestamp |
29,6 |
|
|
'2008-01-01 00:00:00'::timestamp without time zone |
|
|
|
| kod |
varchar |
20 |
|
|
null |
|
|
|
| nazev |
varchar |
255 |
|
|
null |
|
|
|
| nazeva |
varchar |
255 |
√ |
|
null |
|
|
|
| nazevb |
varchar |
255 |
√ |
|
null |
|
|
|
| nazevc |
varchar |
255 |
√ |
|
null |
|
|
|
| popis |
text |
2147483647 |
√ |
|
null |
|
|
|
| poznam |
text |
2147483647 |
√ |
|
null |
|
|
|
| standard |
bool |
1 |
|
|
false |
|
|
|
| show |
bool |
1 |
|
|
true |
|
|
|
| pristupk |
varchar |
50 |
√ |
|
null |
|
|
|
| uuid |
varchar |
50 |
√ |
|
null |
|
|
|
| idstandardrole |
int4 |
10 |
√ |
|
null |
|
|
wrole.idrole
|
wrole_idstandardrole_fk R
|
|
|
| idotecrole |
int4 |
10 |
√ |
|
null |
|
|
wrole.idrole
|
wrole_idotecrole_fk R
|
|
|