Flexibee_DB
Database
Tables
(current)
Columns
Constraints
Relationships
Orphan Tables
Anomalies
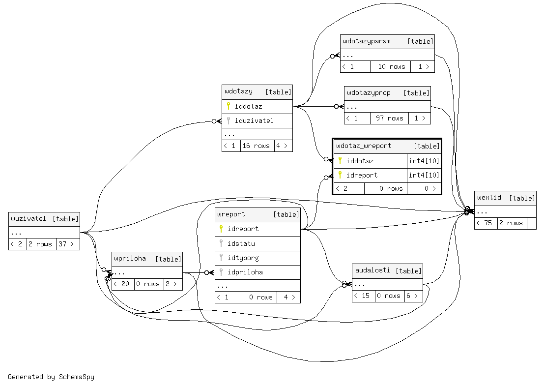
wdotaz_wreport
Columns
Column
Type
Size
Nulls
Auto
Default
Children
Parents
Comments
iddotaz
int4
10
null
wdotazy
.iddotaz
wdotaz_wreport_iddotaz
R
idreport
int4
10
null
wreport
.idreport
wdotaz_wreport_idreport
R
Table contained
0
rows
Indexes
Constraint Name
Type
Sort
Column(s)
wdotaz_wreport_pkey
Primary key
Asc
/
Asc
iddotaz + idreport
Relationships
Close relationships within degrees of separation
One
Two degrees
One implied
Two implied