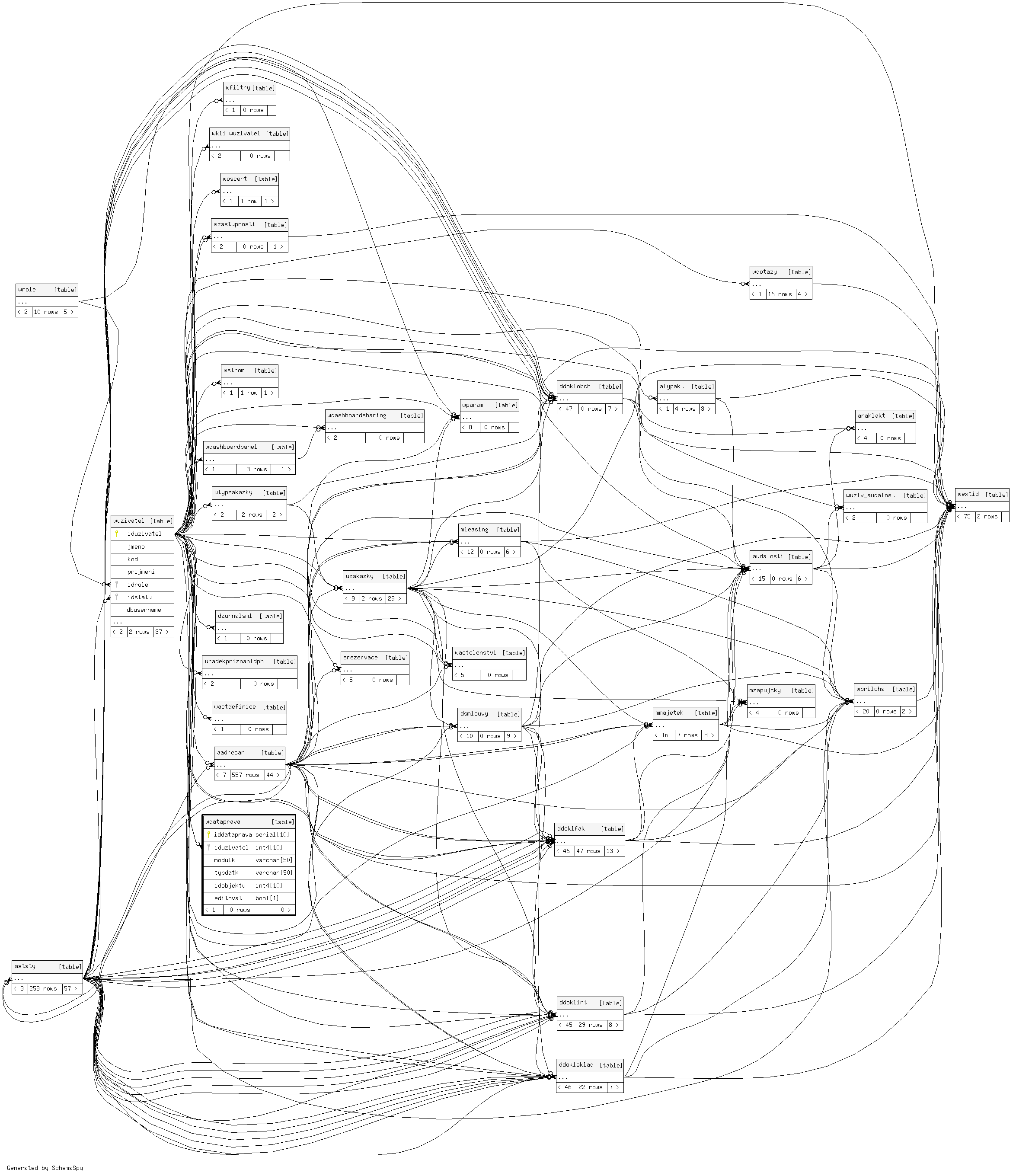
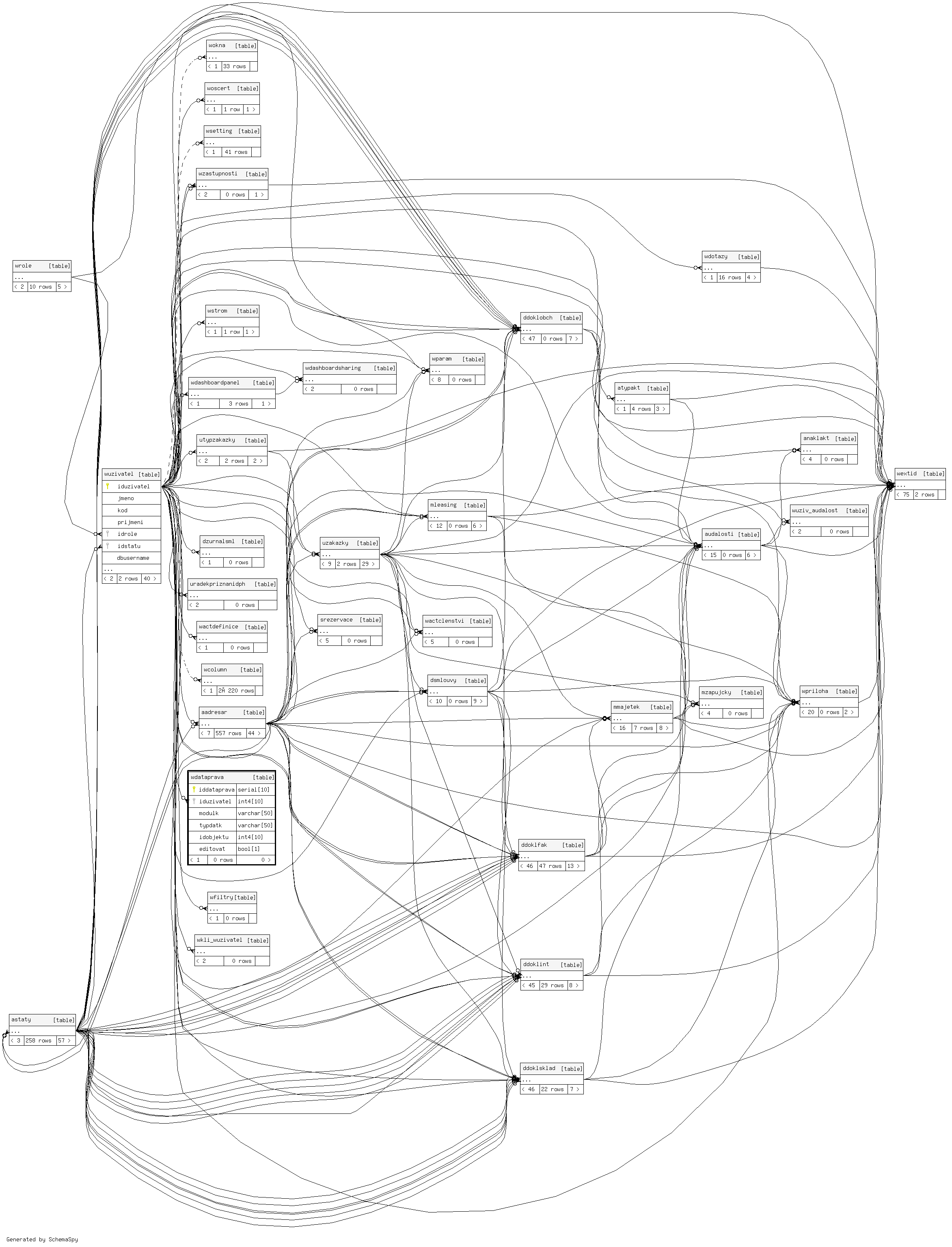
Columns
| Column | Type | Size | Nulls | Auto | Default | Children | Parents | Comments | ||
|---|---|---|---|---|---|---|---|---|---|---|
| iddataprava | serial | 10 | √ | nextval('seq_wdataprava'::regclass) |
|
|
||||
| iduzivatel | int4 | 10 | null |
|
|
|||||
| modulk | varchar | 50 | √ | null |
|
|
||||
| typdatk | varchar | 50 | null |
|
|
|||||
| idobjektu | int4 | 10 | null |
|
|
|||||
| editovat | bool | 1 | false |
|
|
Table contained 0 rows
Indexes
| Constraint Name | Type | Sort | Column(s) |
|---|---|---|---|
| wdataprava_pkey | Primary key | Asc | iddataprava |
| wdataprava_iduzivatel_index | Performance | Asc | iduzivatel |



