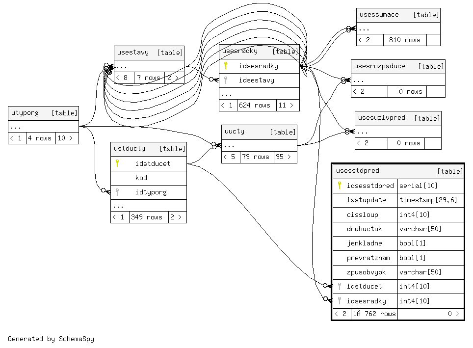
Columns
| Column | Type | Size | Nulls | Auto | Default | Children | Parents | Comments | ||
|---|---|---|---|---|---|---|---|---|---|---|
| idsesstdpred | serial | 10 | √ | nextval('seq_usesstdpred'::regclass) |
|
|
||||
| lastupdate | timestamp | 29,6 | '2008-01-01 00:00:00'::timestamp without time zone |
|
|
|||||
| cissloup | int4 | 10 | 0 |
|
|
|||||
| druhuctuk | varchar | 50 | √ | null |
|
|
||||
| jenkladne | bool | 1 | false |
|
|
|||||
| prevratznam | bool | 1 | false |
|
|
|||||
| zpusobvypk | varchar | 50 | √ | null |
|
|
||||
| idstducet | int4 | 10 | null |
|
|
|||||
| idsesradky | int4 | 10 | null |
|
|
Table contained 1762 rows
Indexes
| Constraint Name | Type | Sort | Column(s) |
|---|---|---|---|
| usesstdpred_pkey | Primary key | Asc | idsesstdpred |
| usesstdpred_idsesradky_index | Performance | Asc | idsesradky |
| usesstdpred_idstducet_index | Performance | Asc | idstducet |

