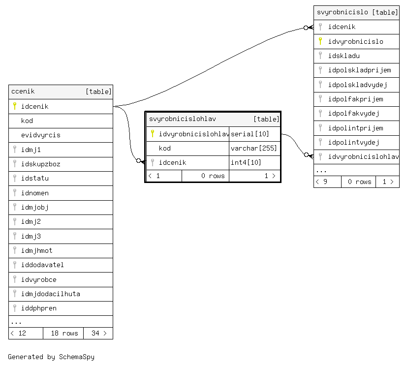
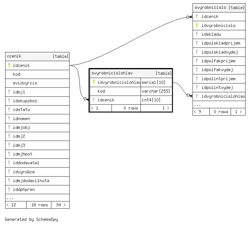
Columns
| Column | Type | Size | Nulls | Auto | Default | Children | Parents | Comments | ||
|---|---|---|---|---|---|---|---|---|---|---|
| idvyrobnicislohlav | serial | 10 | √ | nextval('seq_svyrobnicislohlav'::regclass) |
|
|
||||
| kod | varchar | 255 | null |
|
|
|||||
| idcenik | int4 | 10 | null |
|
|
Table contained 0 rows
Indexes
| Constraint Name | Type | Sort | Column(s) |
|---|---|---|---|
| svyrobnicislohlav_pkey | Primary key | Asc | idvyrobnicislohlav |
| svyrobnicislohlav_idcenik_index | Performance | Asc | idcenik |



