Flexibee_DB
Database
Tables
(current)
Columns
Constraints
Relationships
Orphan Tables
Anomalies
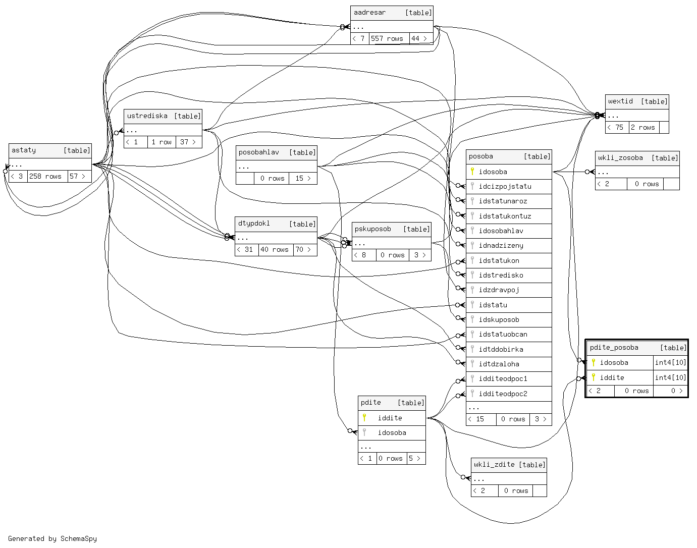
pdite_posoba
Columns
Column
Type
Size
Nulls
Auto
Default
Children
Parents
Comments
idosoba
int4
10
null
posoba
.idosoba
fk71cdca73cd357b3e
R
iddite
int4
10
null
pdite
.iddite
fk71cdca735928fc02
R
Table contained
0
rows
Indexes
Constraint Name
Type
Sort
Column(s)
pdite_posoba_pkey
Primary key
Asc
/
Asc
idosoba + iddite
Relationships
Close relationships within degrees of separation
One
Two degrees